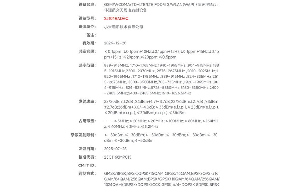
Redmi is about to do what only a handful of phone makers have tried, and none in its price bracket. The upcoming Redmi Note 15 Pro+ has received official certification from the Ministry of Industry and Information Technology (MIIT) in China, confirming support for satellite messaging via the BeiDou system.
That’s a first not only for the Note series but for Redmi as a whole. Even the premium K and K Ultra series have not yet received satellite support.

According to insider sources like Digital Chat Station, only the Note 15 Pro+ will get this feature, at least for now. And it won’t be available on every variant either. Xiaomi reportedly plans to offer satellite messaging only in a special version of the phone, likely to manage costs and appeal to those who genuinely need it.

Still, this is a pretty big deal. Satellite messaging allows you to send and receive messages even when you’re far from any cell tower. The feature has so far been reserved for flagship phones only. However, Redmi seems to be bringing this to a wider audience with its upcoming Note series.
Beyond this
The Note 15 Pro+ itself seems solid all around. According to a previous report, it is expected to be powered by a Snapdragon 7s series chipset and a 7000mAh battery.

The Redmi Note 15 Pro+ will feature a quad-curved OLED screen with slim, uniform bezels and a 1.5K resolution. Its camera setup will include a high-quality 50-megapixel main sensor with a large sensor size, paired with a 50-megapixel telephoto lens.
Additionally, it will come with symmetrical dual speakers for enhanced audio. The device is set to launch this August as part of Xiaomi’s usual summer rollout.
For more daily updates, please visit our News Section.
Stay ahead in tech! Join our Telegram community and sign up for our daily newsletter of top stories.







Comments